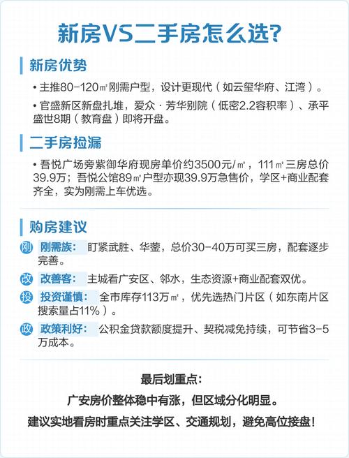
当前价格总览(截至2024年)
根据主流房产平台(如安居客、贝壳)的最新数据,广安市二手房的整体挂牌均价大约在 6,500 - 7,500 元/平方米 的区间内。

(图片来源网络,侵删)
这是一个非常宽泛的平均值,实际价格会因地段、房龄、户型、楼层、装修等因素产生巨大差异。
区域价格差异(核心分析点)
广安的房价差异主要体现在主城区(广安区、前锋区)和各区县之间。
主城区(核心区域,价格相对较高)
主城区是广安的政治、经济、文化中心,配套最成熟,房价也最高。
-
广安区 (老城区)
(图片来源网络,侵删)- 特点:广安的核心区域,拥有老牌的商业中心(如思源广场附近)、优质的教育资源和医疗资源,房龄普遍偏大,但地段优越。
- 价格范围:7,000 - 9,000+ 元/平方米
- 热门板块/小区:
- 城北/城西:靠近思源广场、北街、西街等传统商圈,配套完善,价格坚挺。
- 城南:部分次新小区和改善型房源价格较高,如奎阁片区,有滨江景观,价格可达 8,000-9,000 元/平方米。
- 中桥:成熟居住区,交通便利,生活气息浓厚。
-
前锋区 (新兴发展区)
- 特点:作为广安的市辖区之一,是城市发展的重点方向之一,新区规划较多,相对较新,但目前商业和配套仍在完善中。
- 价格范围:6,000 - 7,500 元/平方米
- 热门板块/小区:大佛寺片区、龙塘片区等,这些区域的楼盘较新,环境较好,是很多刚需和首次置业主力的选择。
区县(价格相对亲民)
广安下辖的区县,房价普遍低于主城区,是预算有限购房者的主要选择。
-
华蓥市
- 特点:广安的工业强市,经济在区县中相对较好,房价与主城区有一定差距,但高于其他普通区县。
- 价格范围:5,500 - 6,800 元/平方米
-
邻水县、武胜县、岳池县
(图片来源网络,侵删)- 特点:这三个县是广安的人口大县,各有特色产业,县城的房价水平比较接近,生活节奏较慢,房价相对较低。
- 价格范围:普遍在 4,500 - 6,000 元/平方米 之间,具体到县城核心地段的好房子,价格会接近上限,而偏远地段或老破小则可能更低。
价格趋势分析
- 整体趋势:与全国许多三四线城市类似,广安的二手房市场目前处于平稳观望的状态,价格波动不大,没有出现明显的上涨或下跌潮。
- 市场分化:
- 优质房源:位于主城区核心地段、房龄较新(10年内)、优质学区、配套完善的“次新房”,价格依然比较坚挺,流动性相对较好。
- 普通房源:房龄较长(15年以上)、没有学区加持、位置较偏的“老破小”或远郊房源,议价空间较大,去化速度较慢。
- 影响因素:
- 新房市场冲击:广安新房市场供应量较大,开发商常有促销活动,对二手房价格形成一定压力。
- 人口流动:与大城市相比,广安面临一定的人口流出压力,长期来看会影响购房需求。
- 政策影响:国家和地方性的房地产调控政策(如降息、降首付等)会对市场情绪和交易量产生影响,但价格上的直接刺激效果有限。
如何查询实时准确的房价?
如果您需要查询某个具体小区或街道的实时挂牌价,建议使用以下专业房产平台:
- 贝壳找房:数据相对真实、透明,房源信息详尽,可以清晰地看到小区历史成交价,是查询二手房价最可靠的工具之一。
- 安居客:房源量大,覆盖面广,但需要仔细甄别信息的真实性,可以用来了解大致的市场行情和价格区间。
- 58同城 / 赶集网:个人房源较多,价格可能更灵活,但风险也相对较高,需要仔细甄别。
查询建议:
- 在这些App或网站上,直接定位到“广安市”,然后选择您感兴趣的区(如广安区)和板块(如城南)。
- 可以通过筛选条件,如“单价”、“面积”、“户型”等,快速找到符合您预算的房源。
- 重点关注“小区历史成交”,这个数据比“挂牌价”更能反映市场的真实成交水平。
- 预算有限:可以考虑前锋区的次新房,或者邻水、武胜、岳池等县城的核心区域。
- 追求配套:广安区的传统老城区依然是首选,尤其是靠近思源广场的区域,生活便利性最高。
- 自住刚需:可以多看多比,重点关注房龄、小区环境和通勤便利性,议价空间是存在的。
希望以上信息能对您有所帮助!在最终决策前,强烈建议您亲自到广安进行实地考察。

暂无评论,1人围观