租房时了解甲醛是否超标是保障居住健康的重要环节,甲醛作为一种常见的室内污染物,主要来源于装修材料、家具、地毯等,长期接触可能引发呼吸道疾病、过敏反应,甚至增加致癌风险,掌握科学有效的甲醛检测方法至关重要,以下从多个维度详细说明如何判断租房甲醛是否超标。

初步观察与嗅觉判断
甲醛在超标初期会释放刺激性气味,这种气味类似刺鼻的化学药品味或辛辣味,但需注意,低浓度甲醛可能无显著气味,而高浓度时气味会变得浓烈且辣眼,若进入房间后出现流泪、喉咙不适、咳嗽等症状,离开后缓解,可能是甲醛超标的信号,观察房间装修情况也能提供线索:新装修、大量使用人造板材(如密度板、刨花板)、墙纸、胶黏剂、新家具的房间,甲醛释放风险较高,尤其是刺激性气味持续存在或入住后症状反复时,需进一步检测。
自购甲醛检测工具
(一)家用甲醛检测仪
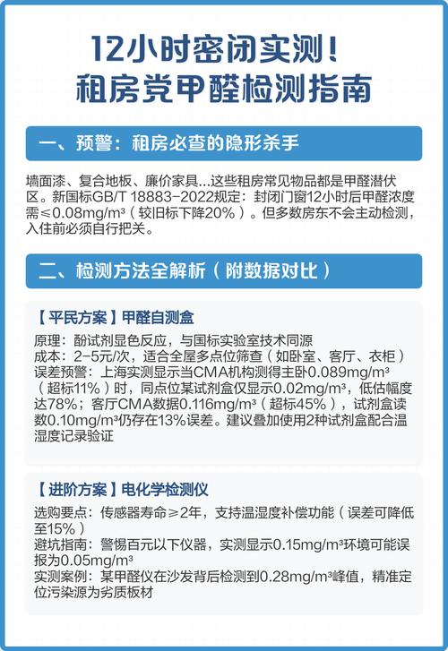
家用甲醛检测仪操作便捷,价格在几十元至几百元不等,适合初步筛查,但需注意,部分廉价产品传感器精度低,易受温湿度、其他气体干扰,结果可能偏差较大,使用时应选择正规品牌,按照说明书规范操作(如提前30分钟关闭门窗,检测仪置于房间中央1米高度),多次测量取平均值,若检测值超过《室内空气质量标准》(GB/T 18883-2002)规定的0.10mg/m³,需结合其他方法验证。
(二)甲醛检测试纸
甲醛检测试纸通过比色法判断甲醛浓度,价格低廉(约10-20元/盒),操作简单:将试纸放置在检测点(如衣柜、床边),30分钟后与比色卡对比,但试纸精度有限,易受环境因素影响,仅能作为粗略参考,无法精确数值,适合快速排查是否存在明显污染。
专业检测机构检测
(一)CMA认证检测
CMA(中国计量认证)检测机构具备法定资质,检测结果具有法律效力,是判断甲醛是否超标的最可靠方式,检测前需提前关闭门窗12小时(模拟日常居住环境),由专业人员使用专业设备(如分光光度计、气相色谱仪)采集空气样本,3-7个工作日出报告,检测费用通常在300-800元/房间,可根据需求选择检测点(如卧室、客厅)和检测项目(如甲醛、苯、TVOC等)。

(二)第三方检测机构
除CMA机构外,部分商业检测公司也提供甲醛检测服务,需确认其是否具备CMA资质,避免选择无资质的“游击队”机构,以免结果不实,检测时可要求机构说明检测方法(如酚试剂分光光度法)、仪器型号及采样依据,确保检测过程符合国家标准。
入住后身体反应观察
长期居住在甲醛超标的房间,身体可能出现持续症状,包括:
- 呼吸道症状:频繁咳嗽、打喷嚏、咽喉肿痛、呼吸困难;
- 眼部刺激:眼睛干涩、流泪、畏光;
- 皮肤问题:红斑、瘙痒、过敏;
- 神经系统影响:头晕、头痛、乏力、记忆力下降;
- 免疫系统异常:易感冒、免疫力降低。
若出现上述症状,且排除其他疾病因素,需考虑甲醛污染的可能,尤其对于儿童、孕妇、老人等敏感人群,更应警惕。
其他辅助判断方法
(一)动植物反应法
若房间内植物出现叶片枯黄、萎蔫,或宠物(如猫、狗)频繁流泪、打喷嚏、食欲不振,可能是甲醛超标的信号,但此方法仅供参考,不能作为科学依据。
(二)查看装修时间与材料
询问房东或中介房屋装修时间,通常装修后1-3年内甲醛释放量较高,若使用环保材料(如E0级板材、水性漆),甲醛风险相对较低,但需注意“环保材料”不等于“零甲醛”,叠加使用仍可能导致超标。

(三)通风测试法
开窗通风3-5天后,若刺激性气味明显减轻,症状缓解,说明甲醛可能以短期释放为主;若通风后气味依旧浓烈,可能是长期释放源(如板材内部甲醛)持续污染,需进一步检测。
甲醛治理建议
若确认甲醛超标,可采取以下措施:
- 源头控制:拆除或更换严重污染的家具、材料,减少污染源;
- 加强通风:每日开窗通风2-3次,每次30分钟以上,加速甲醛排出;
- 空气净化:使用带有活性炭滤网的空气净化器,定期更换滤芯;
- 绿植辅助:摆放吊兰、虎尾兰、绿萝等可吸收少量甲醛的植物,但效果有限,不可替代专业治理;
- 专业治理:委托CMA认证机构进行甲醛治理(如光触媒、生物酶等),治理后需再次检测验证效果。
租房甲醛检测常见方法对比
检测方法 | 优点 | 缺点 | 适用场景 |
---|---|---|---|
家用检测仪 | 便捷、可实时监测 | 精度低、易受干扰 | 初步筛查 |
甲醛检测试纸 | 价格低廉、操作简单 | 粗略参考、无精确数值 | 快速判断是否存在污染 |
CMA认证检测 | 精准、具有法律效力 | 费用较高、周期较长 | 确认是否超标、维权依据 |
身体反应观察 | 直观反映健康影响 | 主观性强、易与其他疾病混淆 | 长期居住后的健康预警 |
相关问答FAQs
Q1:租房时甲醛检测应该由谁承担费用?
A:通常情况下,甲醛检测费用由租客承担,但若合同中明确约定房屋需符合环保标准,或房东承诺房屋为“精装环保房”,租客可要求房东承担检测费用,若检测后甲醛超标,租客有权要求房东治理或解除合同,并保留索赔权利,建议在租房合同中补充“甲醛超标退租条款”以保障权益。
Q2:开窗通风能完全去除甲醛吗?
A:开窗通风是降低甲醛浓度最有效的方法之一,但无法“完全去除”,甲醛释放周期长达3-15年,短期通风可降低室内游离甲醛浓度,但对板材、家具内部结合态甲醛作用有限,建议通风与空气净化、源头治理相结合,尤其在新装修后至少通风1个月再入住,入住后仍需保持通风习惯。
租房甲醛检测,安心入住第一步!