芜湖现在房价整体呈现出平稳中略有分化的态势,不同区域、不同楼盘的价格差异较为明显,作为安徽省域副中心城市和长三角中心区27城之一,芜湖近年来在城市能级提升、产业升级和人口导入方面持续发力,这对其房地产市场产生了深远影响,从市场表现来看,2023年以来,芜湖房价告别了前几年的快速上涨期,进入了一个更加理性调整的阶段,新房和二手房市场均呈现出“以价换量”的特征。

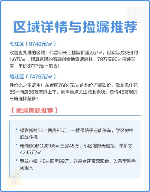
从区域分布来看,芜湖房价最高的区域主要集中在镜湖区、弋江区和鸠江区的主城核心板块,镜湖区作为芜湖的传统市中心,拥有优质的教育、医疗和商业配套,部分次新小区的二手房价格已经达到每平方米1.4万元至1.6万元之间,如滨江板块、赭山板块的高端楼盘,弋江区依托高校资源和新兴商业体,近年来房价表现较为坚挺,尤其是中央城区附近,新房均价普遍在每平方米1.2万元至1.4万元,部分热点楼盘甚至突破1.5万元,鸠江区作为芜湖的城市新中心,政府重点规划的区域,随着政务、文化、体育等配套设施的完善,房价从每平方米8000元至1.2万元不等,其中靠近镜湖区的板块价格较高,而靠近江北产业新城的区域则相对亲民。
相比之下,鸠江区江北片区、经济技术开发区以及三山区的房价相对较低,更适合刚需购房者,经济技术开发区作为芜湖的工业重镇,房价多在每平方米7000元至9000元之间,部分远郊楼盘甚至低于7000元/平方米,三山区由于距离主城区较远,配套相对薄弱,房价普遍在每平方米6000元至8000元,是芜湖房价的“洼地”之一,需要注意的是,同一区域内不同楼盘的价格也会因开发商品牌、楼盘品质、户型设计、楼层朝向等因素产生较大差异,例如品牌房企开发的高品质楼盘,价格可能比周边普通楼盘高出10%至20%。
从新房市场来看,2023年芜湖新房供应量相对充足,去化周期有所拉长,为了促进销售,不少开发商采取了降价促销、赠送物业费、提供购房补贴等优惠措施,实际成交价较备案价有一定幅度的让利,特别是在非核心区域,部分楼盘的折扣力度达到了8折至9折,这使得新房性价比有所提升,对于购房者而言,选择新房仍需关注开发商的资金状况和楼盘的交付风险,避免购买“问题楼盘”。
二手房市场方面,受新房降价和整体市场环境影响,芜湖二手房挂牌量持续增加,但成交活跃度相对较低,部分急于出售的业主不得不降价出售,尤其是房龄较长、缺乏优质配套的老旧小区,价格下跌幅度较为明显,相比之下,学区房和次新优质小区的二手房价格相对抗跌,但成交周期也较长,整体来看,二手房市场的“买方市场”特征愈发明显,购房者有了更多的选择空间,议价空间也更大。

影响芜湖房价的因素是多方面的,从政策层面来看,国家坚持“房住不炒”的定位,各地因城施策,芜湖也出台了一系列稳定楼市的政策,如降低首付比例、下调房贷利率、放宽公积金贷款政策等,这些政策在一定程度上提振了市场信心,从经济基本面来看,芜湖作为长三角重要的先进制造业基地,近年来新能源汽车、机器人等新兴产业发展迅速,经济增速保持在全省前列,这为房地产市场提供了坚实的支撑,从人口因素来看,芜湖对周边城市的吸引力不断增强,常住人口逐年增加,尤其是年轻人口的流入,为楼市带来了持续的刚需和改善需求。
展望未来,芜湖房价大概率将保持平稳运行,大幅上涨或大幅下跌的可能性都不大,随着城市综合实力的提升和人口的持续流入,楼市的基本面依然向好;当前库存量较大,且政策调控仍将持续,房价缺乏大幅上涨的动力,对于购房者而言,应根据自身需求和经济实力,理性选择区域和楼盘,重点关注楼盘的品质、配套和开发商的信誉,避免盲目追涨或跟风。
以下是关于芜湖房价的相关问答FAQs:
Q1:现在在芜湖买房,是买新房还是二手房更划算?
A1:选择新房还是二手房需要根据个人需求来定,新房的优势在于户型设计更现代、社区规划更合理,且通常有较长的付款周期和装修期,适合喜欢“一手”的购房者,目前部分新房楼盘有折扣优惠,性价比相对较高,二手房的优势在于即买即住,配套成熟,且可以实地考察房屋质量,尤其对于学区需求明确的购房者来说,二手房是更直接的选择,二手房价格受业主心态影响较大,议价空间存在,但房龄较老的二手房可能存在贷款额度低、物业管理差等问题,建议刚需购房者优先考虑核心区域的次新二手房或品质较好的新房,改善型购房者则可根据对地段、配套和户型的具体需求进行选择。

Q2:芜湖哪些区域比较适合刚需购房者?
A2:对于预算有限的刚需购房者,芜湖经济技术开发区、三山区以及鸠江区江北片区是比较不错的选择,经济技术开发区产业基础好,就业机会多,房价多在7000-9000元/平方米,生活配套相对成熟;三山区房价较低,部分楼盘价格在6000-8000元/平方米,适合预算非常有限的购房者,但需注意通勤成本;鸠江区江北片区近年来发展较快,部分区域房价在8000-10000元/平方米,且规划有新的配套设施,具有一定的升值潜力,弋江区和镜湖区的非核心板块,如城东、城南等区域,也有部分价格相对亲民的新房和二手房,可重点关注交通便利、靠近地铁或主干道的楼盘。

暂无评论,1人围观