出租房合同协议的撰写需明确双方权利义务,规范租赁行为,避免后续纠纷,以下从合同基本结构、核心条款及注意事项展开详细说明,总字数约1011字,并附相关问答。

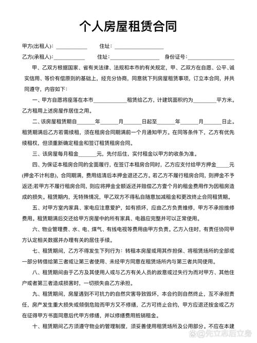
出租房合同协议通常由出租方(甲方)与承租方(乙方)共同签署,需包含以下核心内容:首先是双方基本信息,甲方需写明姓名、身份证号、联系方式及房屋所有权证明编号(如房产证号),乙方需填写姓名、身份证号及居住人数(若涉及非居住用途需特别说明),其次是房屋基本情况,包括房屋具体地址(需精确到门牌号)、建筑面积、户型、装修状况及附属设施(如家具、家电清单,需详细列明品牌、型号、数量并注明完好程度,可附作为合同附件)。
租赁期限是关键条款,需明确起止日期,精确到年月日,并约定续租条件(如乙方需提前30日书面申请,租金是否调整等),租金及支付方式部分,应写明租金总额(大写与小写)、支付周期(月付/季付/年付)、支付日期(如每月5日前支付),以及转账账户信息(甲方户名、开户行、账号),同时约定逾期支付违约金(如按日租金的0.5%计算),押金条款需明确金额(通常为1-2个月租金)、支付时间、退还条件(如乙方无违约且结清水电费后,甲方应在退租后7日内无息退还)及扣除情形(如损坏设施、未结清费用等)。
房屋使用与维护方面,需约定乙方不得擅自改变房屋结构、用途(如住宅不得改为商用),以及乙方应合理使用并负责日常维护,因乙方原因造成损坏的需承担维修或赔偿责任,甲方的权利义务包括按时交付房屋、确保房屋及设施符合安全标准(如提供电路、燃气安全检查证明),以及负责房屋主体结构及甲方提供设施的维修(因乙方人为损坏除外),乙方的权利义务包括按时支付租金及押金、合法使用房屋、配合甲方检查(如提前3日约定时间),以及转租需经甲方书面同意(未经同意不得转租)。
违约责任条款需明确双方违约情形及处理方式,如甲方逾期交房需按日支付租金的0.5%违约金,乙方单方提前退租需押金不退并赔偿1个月租金;房屋因甲方责任导致无法居住的,乙方有权解除合同并要求赔偿,不可抗力条款需约定因地震、洪水等导致合同无法履行的,双方互不担责,可根据实际情况协商变更或解除合同,争议解决方式一般约定向房屋所在地人民法院提起诉讼,或选择仲裁(需明确仲裁机构)。

合同签署部分,需注明一式两份,甲乙各执一份,自双方签字(甲方需签字捺印,乙方需签字)之日起生效,附件包括房屋产权证明复印件、乙方身份证复印件、设施设备清单及验收记录等,均需作为合同组成部分。
相关问答FAQs
Q1:出租房合同未登记备案是否有效?
A:根据《商品房屋租赁管理办法》,房屋租赁合同需向房产管理部门登记备案,但未备案不影响合同双方当事人之间的效力,若涉及房屋转租、抵押等情形,未备案可能影响第三人的权益,且在发生争议时,备案合同可作为优先证据,建议双方自愿办理备案手续,以保障自身权益。
Q2:承租人损坏房屋设施,出租人能否从押金中直接扣除维修费用?
A:需根据合同约定及实际损坏原因判断,若合同中明确约定“因乙方原因造成设施损坏,甲方有权从押金中扣除维修费用”,且损坏系乙方使用不当或故意导致,甲方可在合理范围内扣除维修费用(需提供正规维修发票或收据),若扣除后押金仍有剩余,甲方应退还;若押金不足,乙方需补足,若合同未明确约定,双方应协商解决,协商不成可通过法律途径处理。

出租房合同关键条款,保障双方权益。