租房意向书是租赁双方在正式签订房屋租赁合同前,就租赁基本事宜达成初步共识的书面文件,具有明确双方意向、减少后续谈判成本的作用,撰写时需确保内容清晰、权责明确,同时注意其“意向性”特征——即不具备强制法律约束力(除定金条款外),核心是为后续正式合同奠定基础,以下从基本结构、核心内容撰写要点及注意事项三方面展开,并提供模板参考。

租房意向书的基本结构与内容撰写
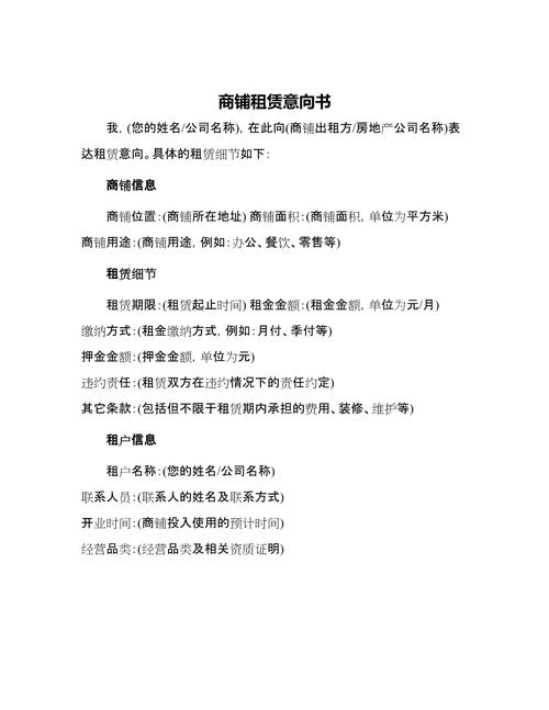
租房意向书一般包含标题、当事人信息、房屋基本情况、租赁条款、意向金/定金处理、其他约定、生效条件及签署日期等部分,具体撰写要点如下:
与当事人信息 明确为“房屋租赁意向书”或“租房意向书”,居中或顶格书写。
当事人信息需包括出租方(甲方)与承租方(乙方)的完整身份信息:
- 甲方:姓名/名称(个人需写明身份证号,公司需写明统一社会信用代码)、联系方式(电话、地址)、房屋产权证明文件编号(如房产证号,便于核实房屋权属)。
- 乙方:姓名、身份证号、联系方式、现居住地址(用于后续合同签约及可能的身份核实)。
若为中介方居间,需补充中介方信息(名称、地址、联系人及联系方式),并明确中介费承担方。
(二)房屋基本情况
需清晰描述租赁标的物,避免歧义:
- 房屋地址:精确到门牌号,如“XX市XX区XX路XX号XX小区XX栋XX单元XX室”。
- 房屋类型及面积:填写公寓、住宅、商铺等类型,建筑面积(以房产证为准)及套内面积(可选填)。
- 房屋权属及现状:注明甲方是否为产权人或有权出租人(如“甲方为房屋产权人,或已取得产权人书面授权出租”),并简要描述房屋现状(如“家具家电清单见附件”“房屋装修现状:简装”)。
- 附属设施:列明随房交付的家具、家电、固定设施(如空调、热水器、燃气灶、衣柜等),可附《房屋设施设备清单》作为附件,注明品牌、数量、使用状况(正常/损坏),由双方签字确认。
(三)租赁核心条款(意向性约定)
此部分为后续正式合同的核心框架,需明确双方初步协商一致的内容:

- 租赁用途:约定房屋仅用于居住(或商业、办公等),若需改变用途,需经甲方书面同意。
- 租赁期限:明确起始日期和终止日期(如“XXXX年XX月XX日至XXXX年XX月XX日”),注意起租日通常为交房日,终止日需避免与甲方房屋产权限制期冲突(如抵押权未解除时)。
- 租金及支付方式:
- 租金金额:明确月租金(大写+小写,如“人民币叁仟元整(¥3,000元/月)”),以及租金是否包含物业费、供暖费、网络费等(需单独列明)。
- 支付方式:约定支付周期(月付/季付/年付)、支付日期(如“每月XX日前支付下期租金”)、支付渠道(银行转账/微信/支付宝,需注明甲方收款账户信息)。
- 押金:明确押金金额(通常为1-3个月租金)、支付时间、退还条件(如租赁期满无违约、房屋及设施无损坏欠费后X日内退还)及抵扣规则(如乙方违约导致合同解除,甲方有权不予退还)。
- 其他费用:约定租赁期间的水、电、燃气、物业、供暖、有线电视等费用的承担方(通常由乙方承担,甲方承担房屋主体维修费等)。
(四)意向金/定金处理(关键条款)
意向书常涉及“意向金”或“定金”,需明确性质及处理规则:
- 意向金:若乙方未签约,意向金无息退还;若甲方违约不租,需双倍返还意向金;若双方达成正式合同,意向金自动转为租金或定金。
- 定金:根据《民法典》,定金具有担保性质,若乙方违约不租,定金不予退还;若甲方违约不租,需双倍返还定金;若双方签约,定金可抵扣租金或押金。
需明确金额(如“人民币XX元”)、支付时间、支付方式,并约定“本意向书经双方签字后X日内,乙方支付意向金/定金至甲方指定账户”。
(五)其他约定事项
根据需求补充个性化条款,
- 装修与改建:乙方是否可对房屋进行装修、改建,需经甲方书面同意,且不得改变房屋主体结构,装修费用由谁承担,租赁期满后装修处理(保留/恢复原状)。
- 转租与分租:是否允许乙方转租或分租,需经甲方书面同意。
- 房屋维修责任:明确租赁期间房屋及设施的自然损耗维修责任(如甲方负责主体结构、水电管线等,乙方负责家具家电日常维护)。
- 违约责任:简要约定一方违约的赔偿责任(如“甲方未按时交房,每逾期一日按日租金的X%支付违约金”)。
(六)生效条件与签署
明确意向书的生效条件,如“本意向书自双方签字(及盖章)之日起生效”,并约定“本意向书有效期为X日,自签署之日起计算,逾期未签订正式租赁合同的,本意向书自动失效”。
最后由双方签字(个人需按手印,公司需法定代表人签字并盖章)、写明签署日期,若为中介方,需中介方签字盖章并注明“居间方”身份。
租房意向书撰写注意事项
- 明确“意向”与“合同”区别:意向书中的条款为初步约定,正式合同以双方最终签署的《房屋租赁合同》为准,避免在意向书中写入过于具体的强制执行条款(如逾期解约的精确违约金比例,可在正式合同中细化)。
- 核实房屋权属:乙方有权要求甲方提供房产证、身份证等原件核对,确保出租方有权处分房屋,避免“二房东”无权出租或房屋存在抵押、查封等权利限制。
- 费用与细节明确:租金、押金、中介费等金额需大小写一致,避免涂改;房屋附属设施清单需详细,避免交房时产生纠纷。
- 保留书面凭证:支付意向金/定金时,务必通过银行转账并备注“租房意向金/定金”,保留好转账记录;沟通中的重要约定(如“允许养宠物”“可免费停车”)尽量写入意向书,避免口头约定无效。
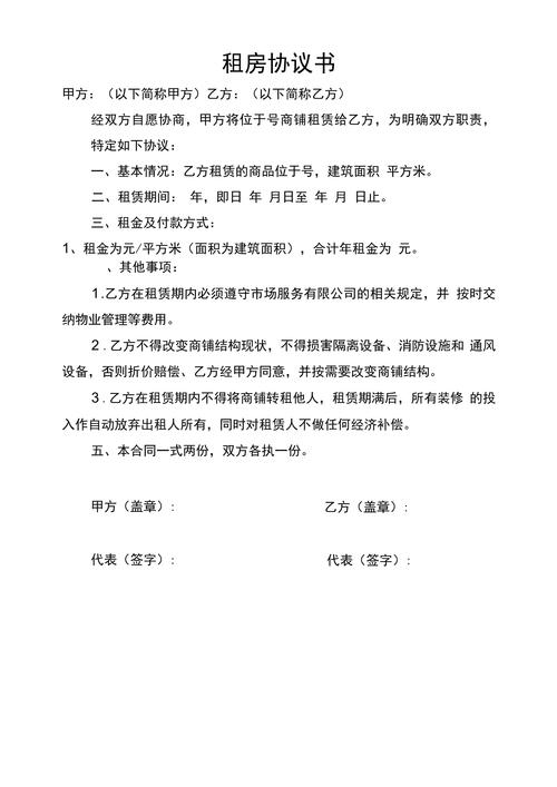
租房意向书模板(简化版)
| 甲方(出租方) | 姓名:XXX,身份证号:XXX,联系电话:XXX,地址:XX市XX区XX路XX号,房产证号:XXX |
|---|---|
| 乙方(承租方) | 姓名:XXX,身份证号:XXX,联系电话:XXX,地址:XX市XX区XX路XX号 |
| 中介方 | 名称:XX房产经纪有限公司,联系人:XXX,电话:XXX,地址:XX市XX区XX路XX号 |
房屋基本情况
甲方拟出租房屋位于XX市XX区XX小区XX栋XX单元XX室,建筑面积XX平方米,户型X室X厅X厨X卫,房屋权属:甲方所有(房产证号:XXX),附属设施详见《房屋设施设备清单》(附件1),双方确认清单所列设施现状完好。

租赁条款
- 租赁用途:居住,不得用于违法经营或存放危险物品。
- 租赁期限:XXXX年XX月XX日至XXXX年XX月XX日,共计XX年/月。
- 租金:月租金人民币XX元(大写:XXX),押金XX元(大写:XXX),租金包含(□物业费 □供暖费 □网络费,□无)。
- 支付方式:乙方于每月XX日前通过银行转账支付下期租金至甲方账户(户名:XXX,账号:XXX,开户行:XXX);押金于签约时一次性支付,期满无息退还。
- 其他费用:租赁期间,水费、电费、燃气费、有线电视费由乙方承担。
意向金/定金
乙方于本意向书签署后3日内,向甲方支付意向金人民币XX元(大写:XXX),若甲方违约不租,双倍返还意向金;若乙方不签约,意向金不退;双方签订正式合同后,意向金自动转为租金/定金。
其他约定
- 甲方应于XXXX年XX月XX日前将房屋交付乙方,交房时结清各项费用。
- 乙方不得擅自转租,如需转租需经甲方书面同意。
- 本意向书有效期15日,逾期未签订正式合同,自动失效。
生效与签署
本意向书一式三份,甲、乙、中介方各执一份,自双方签字之日起生效。
甲方(签字/手印):_ 日期:__年月日
乙方(签字/手印):_ 日期:__年月日
中介方(盖章):____ 日期:__年月日
相关问答FAQs
Q1:租房意向书中的“意向金”和“定金”有什么区别?
A:两者性质不同:①“意向金”是单方担保,若乙方不签约,意向金不退;若甲方不租,需双倍返还;若双方签约,意向金转为租金或定金。②“定金”是双方担保,根据《民法典》规定,给付定金方违约不退,收受定金方违约需双倍返还;若双方签约,定金可抵扣款项,签订意向书时需明确标注“意向金”或“定金”,避免争议。
Q2:签订租房意向书后,房东突然不租了,怎么办?
A:若意向书中约定的是“定金”,且房东无正当理由拒绝出租,你可要求房东双倍返还定金;若约定的是“意向金”,房东需双倍返还意向金;若未明确性质或约定为“意向金”但房东仅同意退还,你可凭意向书、转账记录等证据,通过协商、投诉(向住建部门或消费者协会)或诉讼(向法院提起合同纠纷诉讼)维权,要求房东承担违约责任。

暂无评论,1人围观