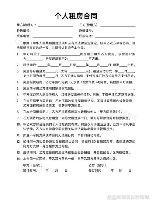
租房合同是保障出租人与承租人双方权益的重要法律文件,一份内容完整、权责清晰的合同能有效避免后续纠纷,在撰写租房合同时,需明确双方基本信息、房屋基本情况、租赁期限、租金及支付方式、押金条款、房屋维护责任、违约责任、合同解除条件等核心内容,以下从具体条款展开说明,并辅以关键注意事项。

合同双方基本信息
合同开头需列明出租方(甲方)与承租方(乙方)的详细信息,确保主体身份可追溯,甲方需写明姓名(或名称)、身份证号(统一社会信用代码)、联系方式、住址(或注册地址);乙方需填写姓名、身份证号、联系方式、现居住地址,若甲方为房屋产权人,需提供房产证明复印件;若为转租,需附原出租方同意转租的书面证明,避免无权转租风险。
房屋基本情况及附属设施
- 房屋地址及面积:需填写准确的房屋坐落(省、市、区、街道、小区名称、楼栋号、单元号、房号),若房屋有不动产权证书,需注明证书编号;房屋面积以实测建筑面积或套内建筑面积为准,建议在合同附件中附房屋平面图,明确房屋范围(如是否包含阳台、储物间等)。
- 房屋附属设施、设备清单:详细列明房屋内甲方提供的设施设备(如家具、家电、厨卫设备等),需注明品牌、型号、数量、现状(如“新”“完好”“正常使用”等),并由双方签字确认作为合同附件。
| 设施类别 | 名称 | 品牌/型号 | 数量 | 现状 | 备注 |
|----------|------|-----------|------|------|------|
| 家电 | 空调 | 格力KFR-26GW | 1台 | 正常使用 | 客厅挂机 |
| 家具 | 沙发 | 布艺 | 1套 | 轻微磨损 | 三人座+单人座 |
厨卫设备(如燃气灶、热水器、马桶等)需单独列明,避免退租时因设施损坏责任产生争议。
租赁期限
租赁期限应明确起止日期,格式为“XXXX年XX月XX日至XXXX年XX月XX日”,总租期不得超过20年(法律规定的最长租赁期限),若到期后续租,双方可重新协商签订合同,或在本合同中约定“租赁期满乙方优先续租权”(需明确续租租金调整方式)。
特别注意:租赁期限超过6个月的,应当采用书面形式,未采用书面形式的,视为不定期租赁,双方可随时解除合同,但出租人需提前通知承租人。
租金及支付方式
- 租金标准:明确租金金额(大写与小写均需填写,如“每月人民币叁仟元整(¥3,000.00元)”),租金是否包含物业费、供暖费、网费等,需在合同中列明,避免后续扯皮。“租金包含物业费,不包含供暖费、乙方个人网费及水电燃气费。”
- 支付方式:约定支付周期(如“按月支付”“按季支付”“按年支付”),支付时间(如“每季度首月5日前支付本季度租金”),支付方式(银行转账、微信/支付宝转账等,需注明甲方收款账户信息:户名、开户行、账号),以及逾期支付的违约责任(如“每逾期一日,按日租金的0.5%支付违约金”)。
押金条款
押金是保障甲方房屋及设施完好的担保金,金额通常为1-2个月租金,需在合同中明确押金金额、支付时间(如“乙方应于签订合同当日向甲方支付押金¥6,000.00元”)、退还条件及时间。
退还条件:租赁期满或合同解除后,乙方结清所有应付款项(租金、水电燃气费、物业费等),且房屋及设施设备(自然损耗除外)完好无损的情况下,甲方应在X日内(如“3日内”)无息退还押金,若乙方存在损坏房屋设施、未结清费用等情形,甲方有权从押金中扣除相应费用,剩余部分应退还乙方。
房屋维护与维修责任
- 甲方责任:甲方应保证房屋的建筑结构和设施设备符合安全、居住要求,租赁期内因房屋主体结构或甲方提供的设施设备损坏(如水管破裂、电路故障等)影响乙方正常居住的,甲方应在接到乙方通知后X小时内(如“12小时内”)响应,X日内(如“3日内”)进行维修;若甲方未及时维修导致乙方损失的,应承担赔偿责任。
- 乙方责任:乙方应合理使用并妥善保管房屋及设施设备,不得擅自拆改、损坏房屋结构(如承重墙、阳台等)或设施设备,因乙方使用不当造成房屋或设施损坏的,乙方应负责维修或承担赔偿责任,日常使用中的易损耗耗(如灯泡、水龙头阀芯等),由乙方负责更换。
双方权利义务
甲方权利义务:

- 按约定将房屋及附属设施交付乙方使用,并确保乙方在租赁期内正常使用;
- 有权按约定收取租金及押金,监督乙方合理使用房屋;
- 不得擅自提高租金或终止合同(除非乙方存在违约情形)。
乙方权利义务:
- 按约定支付租金及押金,合理使用房屋及设施设备;
- 不得擅自改变房屋用途(如住宅改为商用)、转租或转借房屋(若需转租,需提前征得甲方书面同意);
- 遵守小区物业管理规定,不得从事违法活动。
违约责任
- 甲方违约:若甲方未按约定时间交付房屋或擅自收回房屋,应向乙方支付相当于X个月租金(如“1个月”)的违约金;若甲方提供的房屋存在质量问题影响乙方居住,乙方有权要求减少租金或解除合同,甲方应退还已收取的未使用租金并赔偿损失。
- 乙方违约:若乙方未按约定支付租金,每逾期一日按日租金的X%(如“0.5%”)支付违约金,逾期超过X日(如“15日”),甲方有权解除合同并收回房屋,押金不予退还;若乙方擅自拆改房屋结构、转租或损坏房屋设施,甲方有权要求乙方恢复原状、赔偿损失,并有权解除合同。
合同解除与终止条件
- 协商解除:经双方协商一致,可以解除合同。
- 约定解除:出现以下情形,一方可解除合同:
- 甲方未按约定交付房屋或房屋存在严重质量问题,影响乙方正常居住;
- 乙方未按约定支付租金,经甲方催告后X日内(如“15日”)仍未支付;
- 乙方擅自改变房屋用途、转租或从事违法活动。
- 法定解除:因不可抗力(如地震、火灾等)导致合同无法继续履行的,双方均可解除合同,互不承担违约责任,甲方应退还已收取的未使用租金。
其他约定事项
- 房屋用途:明确房屋为“居住用途”,若需变更用途,需经甲方及相关部门同意(如规划、消防部门)。
- 水电燃气费:明确租赁期内各项费用的承担方,如“租赁期内的水费、电费、燃气费、网络费、有线电视费由乙方承担,物业费、供暖费由甲方承担”。
- 房屋转租:未经甲方书面同意,乙方不得转租;若同意转租,转租期限不得超过原租赁期限,转租合同约定的出租人权利义务由甲方承担。
- 争议解决:约定争议解决方式(“协商解决,协商不成的,向房屋所在地人民法院提起诉讼”或“提交XX仲裁委员会仲裁”)。
注意事项 需双方自愿协商确定,不得存在欺诈、胁迫等情形;
- 合同签订时,双方需提供身份证原件核对,并签字按手印,合同一式两份,双方各执一份;
- 涊租前,建议双方共同对房屋及设施进行验收并拍照留存证据,避免退租时因“损坏”产生争议;
- 若房屋为共有产权,需所有共有人同意出租并签字确认;若房屋为抵押状态,需告知乙方并明确抵押对租赁的影响。
相关问答FAQs
Q1:租房合同未约定押金退还时间,退租时甲方拖延不退,怎么办?
A:根据《民法典》第五百一十条,合同生效后,当事人就质量、价款或者报酬、履行地点等内容没有约定或者约定不明确的,可以协议补充;不能达成补充协议的,按照合同相关条款或者交易习惯确定,若合同未明确押金退还时间,可视为“合理期限”,一般理解为甲方收到乙方退租请求及房屋验收合格后7-15日内,若甲方无正当理由拖延不退,乙方可通过发函催告(保留证据)、向当地住建部门投诉或提起诉讼要求退还押金及逾期利息(按LPR计算)。
Q2:租赁期内房屋因甲方原因被法院查封,导致乙方无法继续居住,乙方能否解除合同并要求赔偿?
A:可以,根据《民法典》第七百二十四条,租赁物在承租人按照租赁合同占有期限内发生所有权变动的,不影响租赁合同的效力(“买卖不破租赁”),但若因甲方原因(如涉及纠纷)导致房屋被查封、扣押,影响乙方正常使用租赁房屋的,乙方有权依据《民法典》第五百六十三条(法定解除情形)解除合同,要求甲方退还剩余租金及押金,并赔偿因房屋无法使用造成的损失(如另行租房的差价、搬家费用等),甲方作为房屋所有权人,应保证其有权出租房屋,否则需承担违约责任。


暂无评论,1人围观