外地人申请公租房是解决在大城市居住困难的重要途径,但由于各地政策差异较大,申请流程和条件相对复杂,以下从申请条件、材料准备、流程步骤、注意事项等方面详细说明外地人如何申请公租房,帮助申请人清晰了解操作细节。

申请条件:明确是否符合基本要求
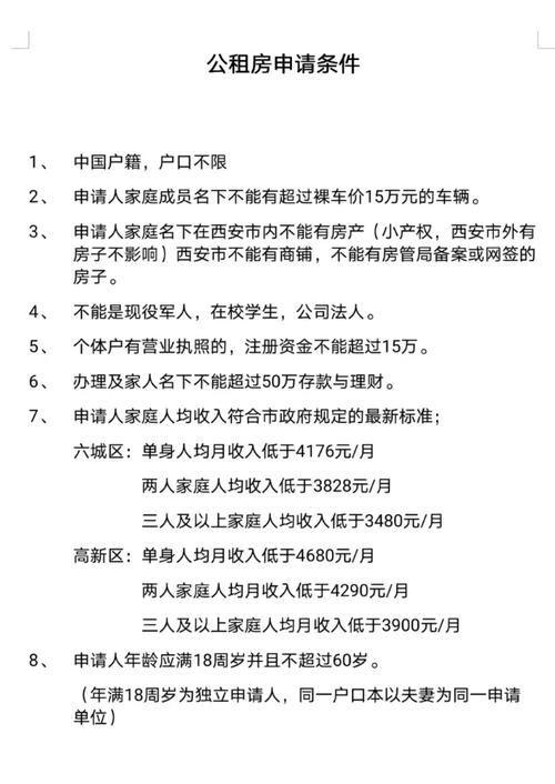
外地人申请公租房需同时满足户籍、收入、住房、社保等核心条件,具体以当地住房保障部门公布的政策为准,常见条件包括:
- 户籍要求:部分城市对户籍无限制(如深圳、广州),但多数城市要求持有本地居住证或连续缴纳社保一定年限(如北京要求持有有效居住证且连续缴纳社保5年以上)。
- 收入限制:家庭人均月收入低于规定标准(例如上海2023年标准为低于5800元/人·月),具体金额随城市经济发展动态调整。
- 住房条件:家庭人均住房建筑面积低于15平方米(部分城市为12平方米),且名下无自有住房或未享受过保障性住房政策。
- 社保或个税缴纳:需提供连续缴纳社保或个税的证明,年限通常为1-5年(如深圳要求连续缴纳社保3年以上)。
- 其他:申请人需具备完全民事行为能力,无严重失信记录等。
申请材料:提前准备齐全避免遗漏
申请公租房需提交多类证明材料,建议提前整理原件及复印件,具体包括:
- 身份证明:申请人及家庭成员身份证、户口簿(非本地户籍需提供居住证)。
- 收入证明:劳动合同、单位收入证明、近6个月银行工资流水,或失业证、低保证等。
- 住房证明:房产证、购房合同、公租房租赁合同等(无房需提供“无房证明”,由不动产登记中心出具)。
- 社保/个税证明:由社保局或税务局盖章的缴纳明细,需体现连续缴费记录。
- 婚姻证明:结婚证、离婚证或未婚声明(涉及配偶及子女的需一并纳入申请家庭)。
- 其他材料:如诚信承诺书、授权查询书(允许政府部门核查家庭信息)、申请表等。
材料清单参考表:
| 材料类别 | 具体内容 | 备注 |
|----------------|--------------------------------------------------------------------------|---------------------------------------|
| 身份证明 | 申请人及家庭成员身份证、户口簿、居住证 | 非本地户籍重点提供居住证 |
| 收入证明 | 工资流水、单位证明、低保证明 | 需加盖公章,体现连续性 |
| 住房证明 | 无房证明、房产证、拆迁协议等 | 由不动产登记中心或街道办出具 |
| 社保/个税证明 | 社保缴费明细、个税纳税记录 | 需满足当地连续缴纳年限要求 |
| 婚姻证明 | 结婚证、离婚证、未婚声明 | 涉及家庭成员的婚姻状况 |
申请流程:分步骤操作确保合规
外地人申请公租房可通过线上、线下结合的方式完成,具体流程如下:

- 政策查询:通过当地住建局官网、政务APP或街道办了解最新政策,确认申请条件及材料要求。
- 线上预申请:登录“住房保障管理系统”或政务服务网填写信息并上传材料扫描件(如北京“保障房资格审核系统”、广东“粤省事”平台)。
- 线下提交材料:携带原件及复印件到户籍所在地或居住证所在地的街道办提交申请,工作人员核对后出具受理凭证。
- 资格审核:街道办初审(5-10个工作日)→区住房保障部门复审(10-15个工作日)→市相关部门联审(涉及社保、不动产等数据核查)。
- 公示与轮候:审核通过后,在官网或社区公示3-5天,无异议后进入轮候库,按配租规则排序(如积分制、抽签制)。
- 配租签约:收到配租通知后,在规定时间内选房并签订租赁合同,办理入住手续。
注意事项:避免常见申请误区
- 政策时效性:各地公租房政策动态调整,需以申请当年最新文件为准,例如部分城市放宽了新就业大学生、外来务工人员的准入条件。
- 材料真实性:虚假材料将取消资格并纳入信用黑名单,5年内不得再次申请。
- 轮候期管理:轮候期间若家庭收入、住房等条件变化,需及时向街道办报备,否则可能影响配租资格。
- 租金缴纳:公租房租金通常为市场价的50%-70%,需按时缴纳,逾期可能影响信用记录。
- 退出机制:承租期间若购买住房、收入超标等,需在规定时间内腾退房源,否则按市场价追缴租金并可能面临罚款。
特殊群体申请优惠
部分城市针对特定群体提供便利政策,
- 新就业大学生:毕业未满5年可凭劳动合同和学历证明申请,社保年限要求放宽。
- 环卫工人、公交司机等公共服务行业从业者:可优先配租,部分城市降低社保缴纳门槛。
- 残疾人、低保家庭:可享受租金减免或优先选房政策。
相关问答FAQs
Q1:外地人没有本地居住证,能否申请公租房?
A:通常不行,居住证是外地户籍申请公租房的核心条件之一,需提前办理并满足连续缴纳社保或个税的年限要求(如深圳要求居住证有效且社保满3年),若因工作变动等原因导致社保中断,需及时咨询当地住房保障部门是否可补缴或视情况放宽。
Q2:公租房轮候期间,家庭人口增加(如新生儿)如何更新信息?
A:需携带新增人员的身份证、户口簿、出生证明等材料,到原受理街道办提交变更申请,审核通过后更新轮候信息,若因人口增加导致住房面积不达标,可申请调整户型,但需重新进入轮候序列或按现有规则排序。
外地人申请公租房需耐心准备材料、严格遵守流程,同时密切关注政策变化,通过合法途径解决住房问题,建议提前咨询当地住房保障部门或通过官方渠道获取权威信息,以提高申请成功率。


暂无评论,1人围观